2021上半年城市更新发展总结与展望
扫描到手机,新闻随时看
扫一扫,用手机看文章
更加方便分享给朋友
2020年10月中国共产党第十九届中央委员会第五次全体会议审议通过了《中共中央关于制定国民经济和社会发展第十四个五年规划和二〇三五年远景目标的建议》,明确提出实施城市更新行动。“实施城市更新行动”首次写入我国五年规划,“十四五”时期以及未来一段时间,城市更新的重要性提到了少有的高度,相关政策也进入密集出台期。本文系统梳理2021年初以来中央及地方出台的城市更新相关政策,总结上半年中央层面及地方层面城市更新政策特点,并对重点政策进行解读,通过政策方向挖掘未来城市更新业务机遇,为城市更新服务商的业务布局提供参考。报告结构如下图所示:


中央加快实施城市更新行动
推动“十四五”老旧小区改造
▍实施城市更新行动,推进“三区一村”改造
3月4日-3月5日,全国政协十三届四次会议和十三届全国人大四次会议相继召开,政府工作报告提出,“十四五”时期要“实施城市更新行动,完善住房市场体系和住房保障体系,提升城镇化发展质量”。随后,4月13日发布的《2021年新型城镇化和城乡融合发展重点任务》中再次强调要实施城市更新行动,加快推进老旧小区、老旧厂区、老旧街区、城中村等改造,重点任务进一步确定了“三区一村”的城市更新方向。5月11日,住建部公布《城镇老旧小区改造可复制政策机制清单(第三批)》,总结了各地在动员居民参与、改造项目生成、金融支持、市场力量参与等7个方面的可复制政策机制,供各地方学习与参考,有助于更好的推动城镇老旧小区改造工作。
表:2021年以来中央部分城市更新政策

资料来源:中指研究院综合整理
▍老旧小区改造成为城市更新核心发力点,“十四五”全国将完成21.9万个城镇老旧小区改造,2021年全国老旧小区改造规模5.3万个
3月12日,《中华人民共和国国民经济和社会发展第十四个五年规划和2035年远景目标纲要》发布,提出要实施城市更新行动,推动城市空间结构优化和品质提升,“十四五”期间要完成2000年底前建成的21.9万个城镇老旧小区改造。

资料来源:中指研究院综合整理
4月13日,国家发展和改革委员会发布《2021年新型城镇化和城乡融合发展重点任务》,明确提出要实施城市更新行动。其中,2021年老旧小区的改造规模将超过5万个,高出去年近四成,改造力度较大。

资料来源:中指研究院综合整理
2020年下半年以来,中央在重大会议、文件中多次提到实施城市更新行动,可以看出城市更新在我国新型城镇化进程中的重要地位。特别是“十四五”时期老旧小区的改造存在大量的市场机会。据此前公开数据显示,截至2019年,全国共有老旧小区近16万个,涉及居民超过4200万户,建筑面积约为40亿平方米,投资总额可达4万亿元,如改造期为五年,每年可新增投资约8000亿元以上。如果按照规划纲要提出的21.9万个老旧小区改造体量,那拉动的投资将更加巨大。

各地城市更新发展势头强劲
相关政策密集出台
▍各地“十四五”规划纲要聚焦城市更新
2021年上半年,北京、上海、深圳、广州、厦门、天津、南京、杭州、无锡、西安、青岛、宁波、昆明、济南、温州、福州、重庆等城市均在城市层面的“十四五”规划纲要中提出要实施城市更新行动,积极推进老旧小区、棚户区、城中村等改造进程。其中,深圳、南京、青岛、济南等城市均明确提出要推动城市有机更新,有助于城市的高质量发展。
表:部分重点城市“十四五”规划纲要中城市更新相关内容

资料来源:中指研究院综合整理
▍各地密集发布老旧小区改造相关政策
2021年上半年,广东、浙江、山东、福建、宁夏、北京、重庆、上海、广州、杭州、兰州、忻州等地先后发布老旧小区改造的管理办法及相关规定。其中,重庆发布的《重庆市城镇老旧小区改造和社区服务提升项目管理办法(试行)》是国内省级层面排名前列出台的针对城镇老旧小区改造项目的管理办法,《管理办法》针对重庆市老旧小区改造项目的计划、资金、设计、实施、验收等全流程管理作出规定,对推动城市老旧小区改造进程有重要作用。此外,福建公布老旧小区改造负面清单,山东发布老旧小区改造工程质量安全管理等文件,对老旧小区的改造范围、实施方案、资金使用、工程管理等作出相关规定,有助于进一步提升老旧小区的改造水平。
表:2021年初以来重点省市老旧小区改造部分政策

资料来源:中指研究院综合整理
▍地方城市更新指导性文件陆续发布,模式差异较大
2021年初以来,随着城市更新的不断发展,越来越多的管理办法、实施细则等政策文件陆续发布,多省市因地制宜构建城市更新顶层政策体系。广东省、佛山、厦门、徐州、长沙、福州、成都、河北、无锡、北京、重庆、贵州、广州等地先后发布城市更新实施意见、管理办法、更新导则等文件,推动城市更新的管理更加细化、专业、前瞻性。其中,6月10日,北京发布了《关于实施城市更新行动的指导意见》,随后其配套的四个实施细则也正式发布,《意见》从总体要求、强化规划引领、主要更新方式、组织实施、配套政策、保障措施六大方面,对北京市接下来城市更新行动的实施方式做出了明确指引,引起了社会的广泛关注。6月18日重庆发布《重庆市城市更新管理办法》,对城市更新的内容、工作机制、规划计划等作出相关规定,并提出鼓励市场化运作的一系列大力度支持政策。北京、重庆、成都先后发布城市更新意见、办法、导则,将对全国其他城市下一阶段城市更新相关政策的制定和出台形成示范效应。此外,广州近期也开始针对城市更新进行立法,将成为继深圳之后的第二个具有城市更新条例的城市。各城市政策差异明显,北京、成都更加强调城市有机更新,重庆鼓励市场化力度较大,广东地区的城市则以进一步完善现有政策体系为主。总体来看,我国的城市更新呈现出多维价值、多元模式、多学科探索和多维度治理的新局面。
表:2021年以来重点城市城市更新指导性政策

资料来源:中指研究院综合整理
▍各地积极拓宽城市更新资金来源渠道
从棚改、城中村改造,到老旧小区改造,国内城市更新发展的进程中,资金一直是推进各类更新改造业务的难题。为了解决这一问题,中央及地方积极引入社会资本,由政府、企业、社区三方共同参与、通力合作。在此背景下,江苏、北京、重庆、上海等地积极拓展城市更新资金来源渠道。4月22日,北京市住建委发布《关于引入社会资本参与老旧小区改造的意见》,逐步形成居民出一点、企业投一点、产权单位筹一点、补建设施收益一点、政府支持一点等“多个一点”资金分担方式,鼓励金融机构参与投资市区政府设立的老旧小区改造等城市更新基金;4月29日,国开行重庆分行向重庆市排名前列城市更新项目发放贷款17.5亿元,预示着政策性贷款将在“十四五”期间为城市更新继续提供重要的资金来源。
6月2日,上海城市更新基金正式成立。基金总规模约800亿元,为目前全国落地规模较大的城市更新基金,将定向用于投资旧区改造和城市更新项目,促进上海城市功能优化、民生保障、品质提升和风貌保护。上海地产集团与招商蛇口、中交集团、万科、国寿投资、保利发展、中国太保、中保投资等合作机构签署战略合作协议,由上海本土国企与大型开发商和险资共同成立城市更新基金。
今年2月,上海政府印发《关于加快推进本市旧住房更新改造工作的若干意见》,提出“十四五”期间要“…全面启动以拆除重建(含原址改建)为主的280万平方米不成套职工住宅和小梁薄板房屋的更新改造;力争2000年底之前建成、纳入改造范围、符合改造条件的各类旧住房改造实现全覆盖;实施5000万平方米各类旧住房的更高水平更新改造…” 可以看出,上海城市更新的规模较大,本地的国企、央企,以及一些具有城市更新经验的企业将是上海旧改工作的主要参与者。
不同类别的城市更新项目面临的难点不同,但资金难平衡始终是共性问题。特别是对整片区域的更新改造,此类项目体量大、周期长,资金平衡困难,除了开发资金外,居民、商户的拆迁补偿与安置等资金是最主要的资金支出,并且需要提前筹措到位。因此,城市更新项目需要多渠道的资金来源,引导社会资本的参与,缓解资金筹措难的困境。800亿城市更新基金的成立将有助于缓解旧改的资金压力,保障项目稳定推进,也将对上海旧改工作的顺利开展起到推动的作用。
表:2021年初以来重点城市城市更新相关金融政策

资料来源:中指研究院综合整理
从全国更早以前的情况来看,广东省城市更新进展快、规模大,对资金的需求旺盛,仅靠财政资金难以多点、持续性支撑城市更新改造建设,因此城市更新基金成立的时间也相对较早。2017年7月,广州就成立了总规模达2000亿元的“广州城市更新基金”;同年12月,深圳福田与深圳建行成立了“福田区城市更新基金”总规模100亿元,是政府与银行“政银合作”模式的创新;2018年6月,东莞也设立城市更新基金,首期基金规模为1.5亿元,由镇政府出资3000万元,金融机构出资1.2亿元。近年来,多地相继设立城市更新基金,有助于吸引更多的银行资本、保险资本以及其他社会资本共同参与城市更新建设,为推进项目的更新工作提供资金保障。

重点城市政策解读
▍北京:持续推进首都城市有机更新
6月10日,北京市人民政府发布了《关于实施城市更新行动的指导意见》,从总体要求、强化规划引领、主要更新方式、组织实施、配套政策、保障措施六大方面,对北京市接下来城市更新行动的实施方式做出了明确指示,引起了社会的广泛关注。
表:《关于实施城市更新行动的指导意见》核心内容

资料来源:中指研究院综合整理
此次新政的出台对前期有利于统筹推进北京全市层面的城市更新工作,未来北京城市的有机更新将全面加速。
排名前列,“有机更新”是北京市未来城市更新总基调。《意见》在实施城市更新行动的基本原则部分,明确提出“城市更新主要是指对城市建成区(规划基本实现地区)城市空间形态和城市功能的持续完善和优化调整,是小规模、渐进式、可持续的更新”,这正是有机更新的精髓。作为首都,北京城市历史悠久、文化厚重,更加需要通过有机更新推动城市的高质量发展。
第二,突出老旧小区改造,兼顾多种更新模式。《意见》中提出了北京市未来的六种主要更新方式,包括:01.老旧小区改造、02.危旧楼房改建、03.老旧厂房改造、04.老旧楼宇更新、05.首都功能核心区平房(院落)更新、06.其他类型(公共空间、产业园、棚改等)。新政将“老旧小区改造”列为北京市城市更新的首要方式。从北京近年来出台的城市更新相关政策来看,老旧小区改造相关政策的提及不断增多,尤其进入2021年以来,老旧小区改造相关政策不断细化完善。
第三,保障租赁住房房源。城市更新成北京市租赁房房源获取的重要途径之一。《意见》提出的六种主要更新方式中,有两种提到可发展租赁住房,包括:危旧楼房改建-“居民异地安置或货币安置后腾退的房屋,可作为租赁房等保障房使用。”;首都功能核心区平房(院落)更新-“鼓励腾退空间用于传统文化展示、体验及特色服务,建设众创空间或发展租赁住房。”
第四,城市各功能区实行差异化的更新原则。“首都功能核心区以保护更新为主,中心城区以减量提质更新为主,城市副中心和平原地区的新城结合城市更新承接中心城区功能疏解,生态涵养区结合城市更新适度承接与绿色生态发展相适应的城市功能。”因此,企业在北京开展城市更新业务需要结合各功能区的特点精准推进。
第五,创新性政策多。特别是“责任规划师、建筑师全程参与”在全国层面也具有创新之处;提出地下空间复合利用也具有前瞻性(但后期地下空间产权问题不好确定,仍然需要相关政策的支持);配套政策从规划、土地、资金三方面为更新保驾护航,将部分现有成功的实践形成政策,进一步扩大了适用范围。
整体来看,此次《意见》的出台充分体现北京的城市更新更加强调渐进式、保护式,在用地政策上,并不强调一二级联动的旧改模式,而是强调功能的优化,更加注重政府对关键环节的主导性作用。随着北京城市更新指导意见、实施细则的落地,将推动社会资本积极入场,形成城市更新的“北京模式”。
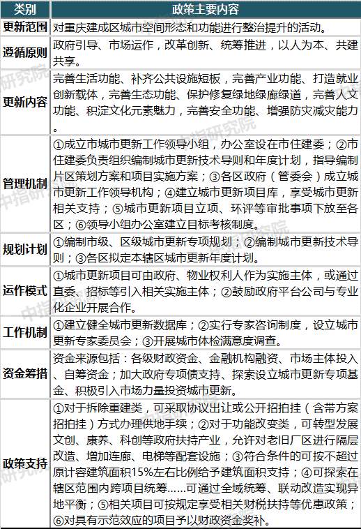
▍重庆:城市更新市场运作开启新时代
6月18日,重庆发布《重庆市城市更新管理办法》(以下简称《办法》)。《办法》主要围绕工作机制、规划计划、项目实施、资金筹措、政策支持等方面,全面支持重庆开展城市更新。
表:《重庆市城市更新管理办法》核心内容

资料来源:中指研究院综合整理
整体来看,重庆本次发布的《管理办法》在此前《工作方案》的基础上进一步提高了政策层级,有助于进一步推动城市更新工作在全市的全面实施,其做法和力度与广东省较为相似,将极大提升社会资本入场积极性,可以说是重庆城市更新发展的重要分水岭。
排名前列,政策层级高。以政府行政规章级别的政策确保后期相关事项有效落地,包括管理机构的组建,相关规划计划的制定等。
第二,市场化导向。本次重庆城市更新新政在涉及土地出让的政策规定(协议出让或带条件入市)、一定条件下的建筑面积支持、跨项目统筹、按规定享受相关财税扶持政策、优秀项目评价等方面均力度较大。供地政策解决了企业参与更新的盈利困境,特别是“协议出让或带条件入市”的政策规定有利于企业实现一二级联动,进而实现城市综合开发运营(一二三级联动),价值链条的拉长将极大提高社会资本参与城市更新的积极性以及更新的可持续性。
第三,管理前瞻性。本次重庆城市更新新政充分吸取了城市更新优秀地区的典型做法,同时也充分结合重庆自有特征,在管理模式和实施路径上有较多的创新点,在政府治理上体现出了极大的前瞻性。城市更新的复杂性决定了对有效的政府治理更加依赖,建立健全城市更新数据库、设立城市更新专家委员会、编制市级城市更新专项规划、拟定辖区城市更新年度计划、以城市体检推动城市更新、政府引导、项目入库管理、在市级层面成立统筹领导小组、部分审批事项下放至各区等方面均有利于构建完善的城市更新治理体系,提升城市更新推进效率。
对市场主体来说,更了解当地文化的深耕型房企具有天然的优势,此次政策开启了重庆城市更新市场化运作的新阶段,企业需要充分把握此次政策带来的巨大投资机遇,通过一二级联动,城市综合开发运营等形式参与城市更新,实现企业与城市的共成长。

总结与展望
整体来看,2021年初以来,在中央城市更新战略方向之下,我国各地进入城市更新的快速发展期,但由于不同城市的发展程度不同,规划定位不同,各地对于城市更新的顶层设计和实施细则都有较大区别。具体到土地政策、审批流程、主管机构、实施方式也都存在明显差异。各地政策的推进情况将直接影响到城市更新的发展速度与规模。
未来,城市更新政策将呈现出三大趋势。排名前列,出台城市更新政策的城市仍将不断增多,特别是一二线城市,政策的出台将首先集中在京津冀、长三角、珠三角、成渝等城市群;第二,模式分化,但整体更加强调市场化运作,南方城市城市更新普遍市场化程度更高;第三,规划、土地、资金等支持性政策更加落地,部分城市力度较大,为房企参与城市综合开发运营提供了新的契机。
政策风口之下,对市场主体的发展影响深远!虽然不同的城市城市更新实施模式差异较大,企业能够参与的程度也不一样。但无论哪种模式,都将释放巨大的投资空间。目前,在二级开发领域具备强大优势的房地产开发企业已经成为参与城市更新的重要力量,多数品牌房企结合自身的资源及能力优势已不同程度进入城市更新领域。而从过去的实践来看,广东省的三旧改造让深度参与其中的房地产企业实现了自身价值增长与城市复兴的共赢。在这一轮的政策风口之下,具备集团产业资源、资金优势、商业运营能力、物业服务能力的企业,更应该积极开展不同类别的城市更新业务,实现既有业务与城市更新业务的紧密互动。
声明:本文由入驻焦点开放平台的作者撰写,除焦点官方账号外,观点仅代表作者本人,不代表焦点立场。
