留香园“美人脸上划刀疤”!绿城房子的阳台,业主能否擅自封?
扫描到手机,新闻随时看
扫一扫,用手机看文章
更加方便分享给朋友
“阳台封窗”一直是温州新盘交付后的“保留节目”。
无论是龙湾瑶溪的华鸿阳光城·翡丽公园:







但近年来,恐怕没有几个小区,像绿城·留香园一样,因为个别户阳台封窗而引发轩然大波。
这其中的缘由,其实并不复杂——
绿城的外立面是其区别于其他楼盘的核心竞争力所在。

统一的立面美学被破坏,犹如“美人脸上划刀疤”,也就意味着,其核心价值被撼动。
多数项目购房时没有类似临时公约约定,不能破坏外立面。
而绿城为了维护自身的立面美学,要么像凤起玉鸣一样,采用大面积平推窗统一封阳台;
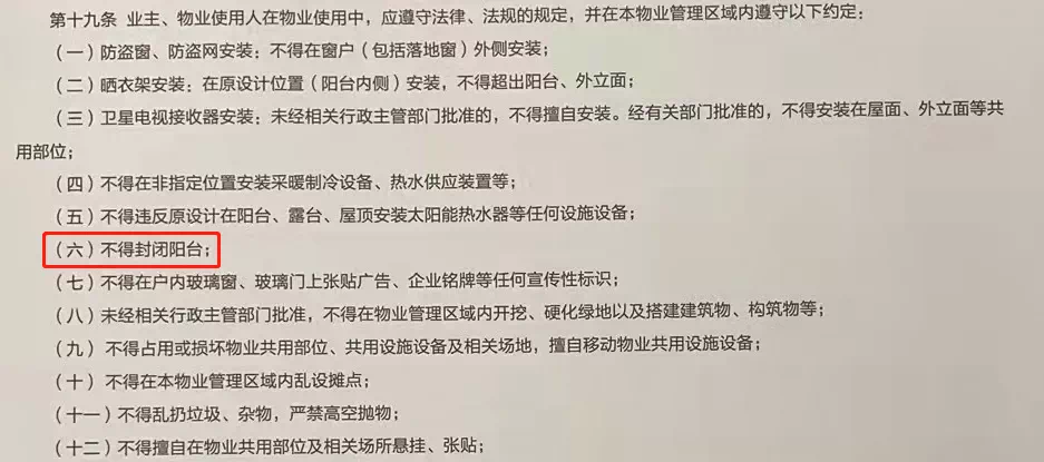
要么像留香园,在购房时,业主签署的《项目临时管理规约》里就约定了“不得封闭阳台”等。


绿城物业作为头部物业企业,对于封阳台管理比较严,在成都、杭州等地,不乏住户因封阳台被绿城物业起诉的先例。

当然,或许是基于温州业主对于封阳台的热情,在温州如海棠湾等项目,绿城物业对于封阳台管理没有那么严格。

这也正是留香园个别业主封闭阳台备受关注的背景所在。
话不多说,咱们先来看看事件始末。
房探联系到了留香园业主王先生(化姓)等人。王先生说,交付后,就有不少业主提出要封窗。

由于小区地块在出让时,设计条件就曾明确要求南侧沿机场大道的四幢(1#、2#、3#、4#)需要封闭阳台,而北侧的三幢(5#、6#、7#)不作要求,因此交付时阳台为半开放式。
因此,物业曾组织北侧楼栋业主就阳台封窗投票,以7#为例,首次投票时就有超2/3业主同意。
但因封窗方案一直没有达成一致。
今年10月底,有留香园业主发现,有2户业主在签署了物业前期管理规定的前提下,擅自拆除了阳台栏杆,准备封窗。


有业主把封窗时的阳台实景图发到了业主群中,引发业主热议,每天针对“封窗”的聊天记录一度达上千条。为此,有业主怒斥物业搞不清楚规则、不作为。
因而,物业又再度组织部分楼栋就阳台封窗事宜投票。此时,原先不少同意封窗的业主,投了反对票。

因此,某幢楼栋业主群一度引发“骂战”,导致不少业主退群。
此外,跟风“封窗”的业主也逐渐开始出现。已经有多户业主开始拆除栏杆,准备封窗作业。
11月12日,房探实地探访发现,阳台封窗的业主已经增加到4户,其中5幢和7幢各存在两户改建阳台的情况,有两户已经改建完成,而另外两户正在改建过程中。从远处看,改建后的阳台在整体统一的外立面中略显突兀。





11月17日,留香园绿城物业发布信息称:
11月10日至11月15日在绿城生活APP发起的投票表决显示,总交付545户业主,参与投票392户。其中同意统一封包的业主为167户(约占总交付户数的30.64%),反对封包的业主为217户(约占总交付户数的47.80%)。
同时,物业提醒私自封窗将根据《项目临时管理规约》,要求恢复原状并承担相应的赔偿责任。

对此,今日,已经封窗的业主代表联系上房探表示:
在自身权属的房屋内,对阳台的封闭是业主自身的合法权益;
留香园的临时公约中关于不得封闭阳台的条款就侵犯了业主的合法权益,该条款属于无效条款。
程序违法;温州留香园的建设单位并没有将管理规约向各业主予以明示,更没有采取任何方式予以说明,则业主在签署的当时无法就侵害其合法权益的条款提出异议,该签署行为并不能代表业主已放弃了自身的合法权益。


另外,该名业主表示,若后期其他业主统一封窗样式与其不一致,愿意统一样式整改。对于部分业主所称的“程序违法”的说法,接近开发商的相关人士表示,在售楼时,案场有对《项目临时管理规约》进行公示。
那么,问题来了,业主可以对阳台进行封闭处理吗?
答案——一般来说,是可以的!

法律点击
根据《民法典》第二百七十二条规定:业主对建筑物专有部分享有占用、使用、收益和处分的权利。业主行使权利不得危及建筑物的安全,不得损害其他业主的合法权益。
阳台,作为业主的专有部分,业主进行封闭处理应该属于行使自身权利,在政府行政执法认定上,也不属于违建范畴。但阳台封窗要满足两个大前提,就是不得危及建筑物的安全,不得损害其他业主的权益。
具体到留香园来说,问题恰恰出在“其它业主的权益”上。因为在购房时,业主们都签署了《项目临时管理规约》,通过权利让渡的形式,约定了“不得封闭阳台”。
在这种情况下,留香园业主若要封阳台,则规范程序是这样的:
封阳台的规范程序
以业委会成立为界。
在小区业主委员会成立之前,开发商有权委托物业公司对小区进行前期物业管理。
前期入住的业主能否封闭阳台,要根据《商品房买卖合同》《前期物业服务协议》或者《临时管理规约》等的具体约定来决定。通常,法院会认为,类似协议均系双方真实意思的表示,内容不违反国家法律、行政法规的强制性规定,合法有效。作为业主,临时管理规约及物业管理合同等对其具有约束力。
也就是说,这时的业主能不能封闭阳台,看上述约定。如果有业主私自封闭阳台,开发商或者物业有权诉诸法律,业主多半是要败诉。
小区成立业主委员会后,小区的物业管理等相关事宜就要由业主大会决定了。
业主们有权召开业主大会,来决定是否封闭阳台。
业主大会也可以推翻早前的《临时管理规约》等关于封窗的相关约定。
毋庸置疑,阳台封窗有着诸多优点,这也是温州业主大多喜欢封闭阳台的原因:
----增大可用空间,延长设备使用寿命。
对于温州人而言,封闭后的阳台增大了室内使用面积,既能在梅雨季、回南天晾晒衣物,还能储存东西。
若将洗衣机、烘干机放在阳台上,避免日晒雨淋可以有效延长机器的使用寿命。

----遮风挡雨,防尘降噪。
阳台封闭后,可以有效阻挡室外的尘埃、雨水以及噪音的侵袭,更何况温州经常要被台风“光顾”,谁也不希望自己的阳台一片狼藉。
而留香园南侧紧邻机场大道,早晚高峰车辆较密集,汽车尾气多多少少会对周边环境产生一定的影响。
当然,阳台封窗还可能会带来一些问题,如:
----或有安全和漏水隐患。
近年来,铝板干挂“飞入寻常百姓家”,就连不少刚需首改盘也配置了。
类似铝板干挂的项目封闭阳台时,要注意封闭阳台的安装位置。铝板幕墙多为干挂,与墙体之间为空腔,如果是安装在铝板上,实际上在设计幕墙时,设计师大多未考虑铝板荷载,安装不当或致铝板脱胶,影响铝板结构安全。而如果要拆除铝板,固定在主体建筑上,则施工难度较大。
另外,操作不当,也增加了渗水、漏水等不确定隐患。
最后,针对留香园这起封阳台邻里纠纷事件,结合双方的观点,我们简单说几句自己的看法。
简评
----外立面作为小区的一个形象,其对二手房房价的影响还是至关重要的一个因素。正如开头所说,以绿城项目为例,外立面其极具辨识度的一个要素,是绿城房子的核心竞争力所在;
----按照绝大多数温州购房者的喜好,预计阳台封窗的业主还是占据大比例的。尽可能做到统一设计、统一材质、统一样式、统一施工、统一监管,固然很难,但应当是业主往后努力的方向;
----作为业主,我们认为还是要讲契约精神。既然签订了协议(前提是在签署环节程序合法),就应当履行应尽的义务,共同维护同一个美好的家园。
----若出现类似的情况,业主可以要求物业担负起责任,在发起业主投票的同时,及时督促业主停止改建阳台并尽快恢复原状。若业主仍坚持私自改建,物业可以起诉业主,通过法律途径解决问题。
好了,今天就说到这!
声明:本文由入驻焦点开放平台的作者撰写,除焦点官方账号外,观点仅代表作者本人,不代表焦点立场。
