温州这些街道被征用了!
扫描到手机,新闻随时看
扫一扫,用手机看文章
更加方便分享给朋友
因2021年160号地块(纬八路科技中心建设项目(二期))建设需要,拟征收农民集体所有土地。
盐盆街道柏树巷,0.1706公顷,
盐盆街道樟南村,0.1000公顷,
盐盆街道东园,0.1678公顷,
盐盆街道上段村,0.1677公顷。
(具体以勘测定界成果为准)。四至范围见项目规划用地红线图及拟征收土地范围示意图。


因乐清市2021年12-2号地块(东山小学西侧区间路)建设需要,拟征收农民集体所有土地。
城东街道坝头,0.0218公顷,
乐成街道北门,0.0365公顷。
(具体以勘测定界成果为准)。四至范围见项目规划用地红线图及拟征收土地范围示意图。

因乐清市2021年13-1号地块(乐清市中心区拆后空间ZX-10c地块)建设需要,拟征收农民集体所有土地。
城东街道坝头,0.0485公顷,
乐成街道北门,1.1198公顷,
乐成街道仓桥,0.7739公顷,
乐成街道西门,0.7614公顷。
(具体以勘测定界成果为准)。四至范围见项目规划用地红线图及拟征收土地范围示意图。



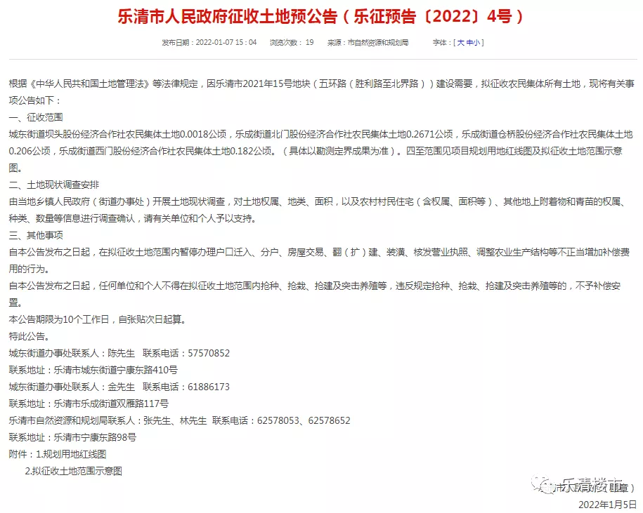
因乐清市2021年15号地块(五环路(胜利路至北界路))建设需要,拟征收农民集体所有土地。
城东街道坝头,0.0018公顷,
乐成街道北门,0.2671公顷,
乐成街道仓桥,0.206公顷,
乐成街道西门,0.182公顷。
(具体以勘测定界成果为准)。四至范围见项目规划用地红线图及拟征收土地范围示意图。





来源:乐清楼市
声明:本文由入驻焦点开放平台的作者撰写,除焦点官方账号外,观点仅代表作者本人,不代表焦点立场。
