今日市区又有两宗地块成交
扫描到手机,新闻随时看
扫一扫,用手机看文章
更加方便分享给朋友
7月末温州土拍市场热度依旧,今日市区又有两宗地块成交,分别为温州市核心片区杨府山南单元A-04地块和将要建设新国际会展中心的半岛起步区B-04b-1、B-05a地块,让我们一起来看看详细土拍情况:
今日,温州市核心片区杨府山南单元A-04地块经过了19轮报价,由温州海新建设发展有限公司以70300万元竞得,成交楼面价约7992元/㎡,溢价率8.3%。

地块详情
本宗地块位于温州市鹿城区滨江街道,总用地面积28373.92平方米(约42.561亩),土地用途为城镇住宅用地、零售商业用地、餐饮用地、商务金融用地。
地块容积率为1.5-3.1,计入容积率的地上总建筑面积≤87959平方米,其中各兼容功能的面积≤26387平方米,建筑密度≤30%(住宅建筑及其便民服务设施建筑密度≤22%),绿地率≥35%,建筑高度≤80米(且住宅>24米)。

地块要求:
1. 建造模式:本地块实行装配式建造且本地块不实施住宅全装修。
2. 绿建标准:地块按照一星级及以上绿色建筑强制性标准进行建设。
3. 该地块建安造价成本(包括地上计容建筑面积与地下建筑面积)不低于每平方米3400元。
4. 用于鹿城区范围内拆迁安置户的安置。

地块四至
地块北侧邻近学院东路和杨府花苑,东侧靠近温州市第二实验小学,西侧为府东路,南侧为杨府山南单元A-13地块。

地块小评
该地块位于杨府山板块,北邻学院东路,西邻府东路,交通条件优秀,且区域内小区较多,居住氛围较为良好,配套方面地块处于上陡门商圈和新城商圈交汇处,而且北侧邻近杨府山公园,各类生活休闲配套较为完善,总体而言,这宗地块虽说主要用于鹿城区范围内拆迁安置户的安置,但区位条件较为优秀。

△图源土地使用权网上交易系统
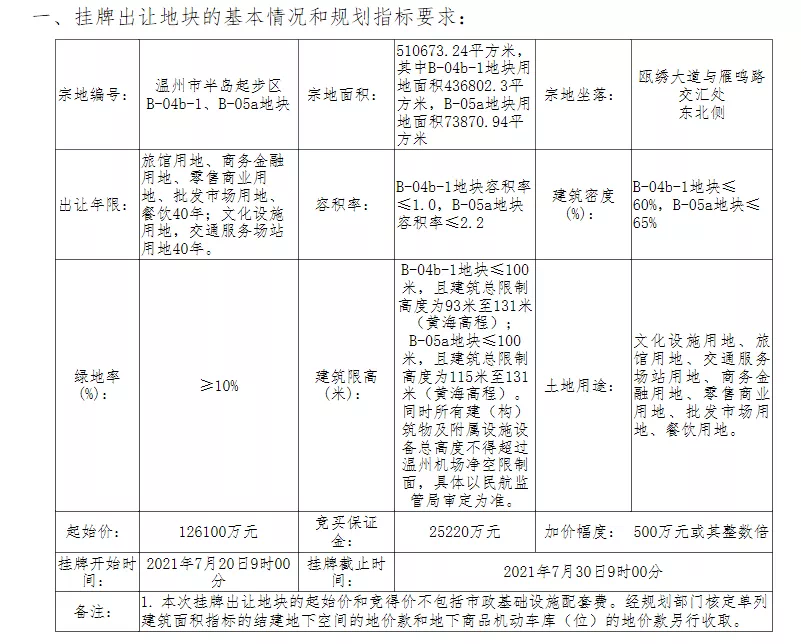
今日,温州市半岛起步区B-04b-1、B-05a地块经过了1轮报价,由温州新博会展有限公司以126100万元竞得,成交楼面价约2104元/㎡,溢价率0%。


地块详情
本次出让地块出让面积510673.24平方米(766.0098亩),地块地上总建筑面积≤599318平方米,分两个子地块。
·B-04b-1地块:面积436802.3平方米(655.2034亩),为文化设施用地、旅馆用地、交通服务场站用地;建筑面积兼容比例不大于30%;地上总建筑面积≤436802平方米,其中展览中心建筑面积≥200000平方米,会议中心建筑面积≥50000平方米,酒店建筑面积≥45000平方米;
地块容积率:≤1.0;
规划建筑密度:B-04b-1地块≤60%,建筑高度≤100米,且建筑总限制高度为93米至131米;
·B-05a地块:面积73870.94平方米(110.8064亩),为商务金融用地、零售商业用地、批发市场用地、餐饮、旅馆用地,文化设施用地;建筑面积兼容比例不大于45%;地上总建筑面积≤162516平方米,其中展览配套商业办公等新产业业态的建筑面积≥80000平方米,酒店建筑面积≥30000平方米,商业配套建筑面积≥13000平方米。
地块容积率:≤2.2
规划建筑密度:B-05a地块≤65%,建筑高度≤100米,且建筑总限制高度为115米至131米。

其他要求:
B-04b-1地块内设置一处片区级公交枢纽,用地面积不小于0.5公顷;设置2处开闭所,每处开闭所建筑面积均不小于120平方米;设置4处移动基站和1处汇聚机房,其中汇聚机房的建筑面积不小于150平方米;设置2处公厕,每处公厕建筑面积均不小于60平方米;
B-05a地块内设置1处汇聚机房,其中汇聚机房的建筑面积不小于150平方米。
其他要求:动工及竣工时间:提供土地之日起365天内动工、提供土地之日起1825天(5年)内竣工。
区位及规划:
地位的位置:

修改后的用地规划:

东面在售的项目有美的旭辉城和新城瓯江湾,南面是待售的项目绿地众安瓯江天空树。
声明:本文由入驻焦点开放平台的作者撰写,除焦点官方账号外,观点仅代表作者本人,不代表焦点立场。
