成都政策调控进入新周期,预计下半年市场企稳恢复丨楼市半年报
扫描到手机,新闻随时看
扫一扫,用手机看文章
更加方便分享给朋友
进入7月,意味着2022年已经过半。
上半年,受多地疫情反复等超预期因素影响,全国房地产行业仍处在深度调整中。同时,今年以来,中央和各部委频繁释放积极信号,各地全面落实因城施策,据中指研究院数据,上半年地方优化政策近500次,行业政策环境进入宽松周期。
随着疫情影响的逐渐减弱以及政策效果的持续显现,5月以来重点城市销售面积环比转增,市场底部回升。
5月底,成都也出台楼市新政,市场信心正在逐渐恢复中。盘点上半年楼市变化,洞悉下半年楼市走向。
这一篇,我们从政策入手。
1
中央释放强烈维稳信号
多地密集调控
2022年上半年,中央多部门就房地产行业密集表态,释放强烈的维稳信号,行业从“去杠杆”向“稳杠杆”转变。
两会定调探索行业新发展模式,财政部明确暂缓房地产税改革试点,房企融资、预售资金监管适度松绑,居民按揭贷款政策边际改善等楼市维稳政策全面铺开,既给企业纾困,防范并化解企业偿债风险,又给市场减压。
克而瑞报告显示,上半年全国已有175个省市出台房地产调控新政策。其中,强二线城市调控主要集中在5月,其优化方向以支持多孩家庭购房,缩短购房资格时限等放松限购政策为主,部分城市也涉及放松限售、降低公积金首付比例、提高公积金贷款额度、发放购房补贴及优化交易税费、租售打通等方面,在商业贷款方便,虽利率普遍下调,但仅少量城市下调首付比例,限贷放松力度不足。
中指研究院认为,热点一二线城市需求较为旺盛,因此政策调控优化较为谨慎;普通二线及三四线城市房地产市场调整压力较大,政策调控频次较高,但市场对调控措施优化的敏感性弱,政策效果不明显。

图源中指研究院
2
成都政策调控进入新周期
预计下半年市场企稳恢复
从2016年10月,成都以自然人为单位开启限购;2017年发布多条措施,楼市进入“四限时代”(限购、限售、限贷、新房限价),同年,成都也成为了全国第四个摇号买房的城市。
2018年,多个摇号中签率低于1%的网红盘搅动市场,紧接着被称为最严调控的“5.15新政”出台,限购升级、摇号政策完善,购房门槛随之提高,进一步“劝退”了非居住目的炒房客,二手房首付也全面提升,二套房的首付比例最高达到70%。
进入2019年,公积金升级调控, 实施 “认房又认贷 " ,贷款利率上调,限购政策调整。但成都房地产市场供大于求的现象日渐明显,新房已由卖方市场转向买方市场。
2020年,成都出台“房产新政15条”,提高公证摇号中棚改、无房居民家庭优先的比例,土地市场则迎来了限价规则调整,首次采取“限房价+限地价” 的竞拍规则。
之后的2021年,无疑是政策“打补丁”最为频繁的一年:完善摇号规则、公布二手房成交参考价、加强房产赠与管理、优化购房资格复核顺位、出台新建成品住宅装修管理规定等举措。政策覆盖面广,制定标准苛刻。目的,是要从各种可能的角度,堵住炒房的漏洞和可乘之机。
不难看出,2016年到2021年的调控周期内,成都的房地产政策都是收紧趋势。但进入2022年,政策方面,全国的房地产市场已经进入宽松周期。4月底,中央政治局会议已定调楼市,“支持各地从当地实际出发完善房地产政策,支持刚性和改善性住房需求,优化商品房预售资金监管,促进房地产市场平稳健康发展”。中央已明确释放积极信号。各地因城施策,引导房地产市场有序健康发展。
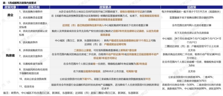
今年5月16日,成都市房地产市场平稳健康发展领导小组办公室发布《关于支持刚性和改善性住房需求的通知》,提出四项措施,涉及优化预售办理条件、优化预售资金监管等举措。
31日出台《关于进一步优化完善房地产政策促进市场平稳健康发展的通知》,涉及优化购房条件、优化住房交易条件、完善税收调节政策等多个维度,进一步优化完善房地产政策,支持刚性和改善性住房需求。

图源克而瑞市场研究中心
中指研究院认为,成都在一月之内连续出台房地产“新政”,既是积极响应中央稳经济稳市场的号召,也是对成都房地产市场深刻洞察基础上所进行的精准调控,针对性的解决市场各主体的合理诉求。从最新的市场数据可以看到,市场活跃度正在提升,二手房挂牌量大幅增加,“卖旧买新”的逻辑受新政激励正在显现。
因为成都今年的楼市新政而提前解锁购房资格的小盒同学,在获取资格后的一个月内购买了一套成都的二手房。同时以4.45%利率签订贷款合同,2021年成都首套房贷利率曾长期保持在5.88%,甚至一度高达6.20%。像小盒同学一样真正想在成都安家的人群,切实感受到了政策的福利。
成都作为新一线城市,其房地产市场历来具备良好韧性,城市产业人口高速发展的背景也给房地产市场提供了非常良好的支撑。中指研究院分析称,随着宏观经济、金融环境改善,政策效果显现,预计下半年成都购房需求将加快释放,市场信心进一步提振,市场企稳恢复。
封面新闻记者 黄益辉 综合克而瑞市场研究中心、中指研究院
文章转载自:封面新闻
声明:本文由入驻焦点开放平台的作者撰写,除焦点官方账号外,观点仅代表作者本人,不代表焦点立场。
