延期、停工、烂尾?温州市区一大批在建新盘进入“风险释放期”……
扫描到手机,新闻随时看
扫一扫,用手机看文章
更加方便分享给朋友
◎来源丨温州房哥
◎文/编丨麦田夫斯基
◎航拍丨k1va
1.
今年买房置业,购房者最为关心的或许还是会不会烂尾。想来,安全是排名前列位的,也是底线。
而在最近,温州不少项目因延期交付、施工进度停滞、大力度促销等原因,备受业主诟病,甚至引发部分业主维权,其中不乏网红大盘。到底是业主购房“踩雷”?还是事出有因?
2.
下面咱们就逐个来看看……
A
华侨城银城·欢乐天地
备案名:欢乐华庭
开发商:华侨城、银城国际
项目位置:瓯海区牛山南路瓯海大道交汇处
▲项目相对位置示意
业主
反映
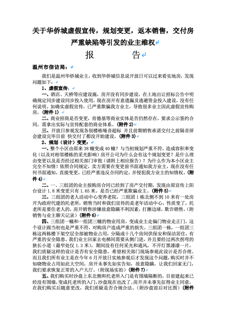
业主反映了涉嫌虚假宣传、规划变更等8大问题:


▲业主反映报告局部内容。业主供图
因篇幅所限,以下仅节选部分较有代表性的问题:
a
项目“延期”交付
业主反映:《商品房买卖合同》约定项目一组团、三组团将于今年6月30日交付。但在交付前夕收到通知顺延42天,合理合法吗?
b
规划设计擅自变更/不合理
业主反映:
----项目早期整个小区为38幢(有效果图为证),后变更为40幢,业主毫不知情;业主认为,这有悖于《商品房买卖合同》第十五条的相关约定,没有事先通知购房者;

▲业主供图
----部分户型早期户型图宣传为约1.8米,现业主实探只有约1.65米;

▲户型图示意
----三组团1幢和3幢规划为物业用房,物业用房用大门,业主用侧门。

▲业主供图
c
降价促销,存在返本销售
业主反映:
项目通过返现+送车位等方式变相返本销售,返现后总价低于备案价格。而开发商在《商品房买卖合同》第二十五条中约定“承诺不采取分割拆零销售、返本销售或者变相返本销售的方式销售商品。”

▲业主供图

▲业主供图
房探点评:
目前来说,按照相关部门认定,开发商通过返现等的方式促销一般认定为市场行为。

但开发商既然在合同中明确约定,承诺不采取返本销售或变相返本销售的行为,就应该有契约精神。但在合同中,开发商并没有约定违约的具体责任,这也让业主在这方面主张开发商违约责任处于不利之中。
d
物业费用约定不一致
业主反映:
一期、二期和三期约定前期物业费均为3.3元/平方米·月(不含公共能耗费),而四期变成了2.7元/平方米·月。
房探点评:
根据物价部门规定,市辖区内普通住房前期物业收费实行政府制定价格管理;温州目前市辖区高层住宅前期物业费上限为2.21元/平方米·月。
我们可以注意到四期为2.7元/平方米·月,没有显示公共能耗费是否包含,或是2.21元/平方米·月+0.5元/平方米·月的公共能耗费。或许也意味着,实际交付后,其他几期也有可能降低物业费。建议业主了解清楚,交付后也可与物业进行磋商。
房探
实探
目前,欢乐天地东侧一组团、三组团处于收尾阶段。
B
中南·瓯海印象北府
备案名:观棠湾
开发商:中南置地
中南·瓯海印象北府位于瓯海区南湖路与龙霞南路交汇处,万象城西北侧:

▲项目相对位置示意,或有误差,以实际为准。底图:天地图·温州,制图:k1va。
业主
反映
a
延期交付却工程进度停滞
按照《商品房买卖合同》的约定,北府应于2022年6月30日前交付,但因开发商未支付工程款、总包欠薪,导致临近交付状态停工,后恢复,但施工工人人数有限,施工进度缓慢。
业主表示,开发商曾回复称,会按照合同约定时间交付业主,却失约,答应的业主开放日等活动也没有兑现,担心项目“烂尾”。


▲图据温州网络问政
此外,业主多次进入工地查看,却发现存在问题整改缓慢、工程进度滞后等问题。
▲业主供图
房探
调查
房探了解到,关于瓯海印象北府总包单位与开发商中南的纠纷由来已久。早在去年11月,广城建设就曾因项目亏损、工程费用结算等问题去函表示将停工。
开发商则回函称,认为总包的这一行为构成违约。
对此,有业主表示“躺枪”。后经多方谈判,广城建设复工,但施工工人数量不多,施工进度较缓。
6月15日,在属地政府和职能部门见证下,多方会谈达成初步一致:
监管账户资金充足,将由住建部门和银行同时 做好监督和使用;
剩余未售4套房源和前100个车位款进入银行监管账户,由多方共同监督;
同时,7月1日后 安排工地开放日,暂定交付时间为8月11日,迟于该日视为违约,并承担违约责任。


▲知情人士供图
尽管如此,但业主称,总包与开发商的纠纷目前悬而未决,项目分户验收停滞,工地开放日也没了消息。
房探
实探
究竟北府现状如何呢?房探7月8日也去一探究竟——
从项目现状来看,基本已经处于收尾阶段:
园林景观:
外立面为南湖早前较少配置的铝板干挂:
但有部分铝板有凹凸不平、局部有色差的情况:
C
远洋·半岛九号
备案名:天澜源著
开发商:原为红星,后红星被远洋收购股权,项目更名为远洋

▲南湖板块(局部)、生命健康小镇(局部)规划。图/规划在线。以政府最终实施和较新规划为准。仅为示意
业主
反映
a
项目施工进度缓慢,曾停工近半年
根据房管网公示和开发商信息,项目于2021年7月1日开工,预计将在2022年9月15日主体结顶。但时至今日,部分楼栋地下室都没完工,已预售的几栋楼才出地面。部分钢筋堆放在施工现场已经生锈,让人不免有些担心,项目会否烂尾?
▲业主供图
项目几度停工,甚至于表演式复工都没有!

▲业主供图
开发商一度回复职能部门将完成复工,但依然施工进度缓慢!
b
超大力度促销,合理吗?
业主反映:
开盘销售时,置业顾问曾多次表示首期开盘是较低价,按政府备案价进行销售,后期开盘的价格势必有增长。但楼盘从2月份开始,通过置业顾问、中介等渠道开始降价售房,降价形式有“按备案价打折+售后返点+赠送车位”,实际降价折扣因户型大小有所区别,其中较低达8折,同时赠送2个车位。
多名业主于2021年下半年按备案价原价购入的房子,目前楼盘未开二期,同期房子销售仅隔半年时间就如此大差别的优惠力度,我们认为自己受到了销售误导才按备案价原价购入,现希望享受到目前楼盘销售所推出的优惠力度。
职能部门两度回应:
为保障住房刚需,支持住房合理消费,因城施策促进房地产业良性循环和健康发展。经上级同意,于2022年3月1日到2022年6月30日开展“温暖安居春风行”活动。活动采取优惠特价房形式,确定参与的项目、房源及数量、优惠幅度、销售价格,并报瓯海住建局和市监、发改部门备案,同时在项目展示区醒目位置公示做好销控,房地产企业给予不超过备案价10%的优惠销售。该项目也参加了此次活动。
受房地产市场波动影响,2022年3月,市住建局决定开展“温暖安居春风行”活动,半岛九号项目部分房源参与此活动,根据住建局要求,给予9折优惠,优惠后价格均已备案。现场检查已售商品房销售合同,销售价格与备案价一致。


房探
实探
航拍画面显示,确如业主反映,大部分地下室只做好基坑围护,尚未开挖。



D
吾悦广场·澜悦府
备案名:澜悦府
开发商:世茂、新城
项目位于龙湾区蒲州街道吾悦广场东侧。

▲项目相对位置示意
业主
反映
a
整改进度缓慢,一-三期延期交付
业主称,目前项目由世茂负责施工,曾就公共区域景观、室内装修、大门等六大问题与开发商进行磋商,但开发商整改进度缓慢,品质与业主预期差距巨大!而前期对接的相关开发商负责人频频换动。

▲业主供图
5月底,开发商通知延期交付,但始终没有明确究竟何时能交付。目前,项目疯狂赶工,细节粗糙,现场管控混乱。
▲业主供图
部分问题本号曾在2020年11月做过报道,在此不再赘述。
▲航拍于2022年5月
综合几个项目的情况,可知:
房探简析
----部分项目延期交付确有受疫情影响的成分,对此,市住建局曾出台文件明确了延期交付的时间计算方式。预计最长约为40多天。(详见历史文章:不可抗力?延期交付潮来了!滨海力天·大都会延期交付10个月,你的房子能延期多久?)

▲截图自温州市住建局官网
----部分延期交付,或是一度停工的项目,开发商存在一定程度的资金流困难。对此,购房者应当像瓯海印象北府的业主一样,关注资金监管账户的动向和使用,与住建部门、银行共同做好监督。也可以协商,将开发商尚未处置的部分车位等锁定。
----值得注意的是,根据《城市房地产管理法》,商品房取得预售条件的前提之一是投入开发建设的资金达到工程建设总投资的25%以上。必须注意的是,已经投入开发建设的资金,并不等同于支付给施工单位的资金。一般而言,当工程进行到正负零零,地下工程基本完工,才达到上述条件。

而像半岛九号截至目前,大部分地下室尚未开挖工,显然不符合相关条件,有偷换概念之嫌。
好了,今天就说到这,希望业主们能早日入住理想的家。
温州房哥

房产界的万事通!购房者的守护神!用我炯炯有神的24K钛合金狗眼给温州各位购房者指明道路!
声明:本文所采用信息和数据均来自政府相关部门,以及可信任媒体等公开渠道,但无法确保其完整性和准确性。本文所形成的分析、或观点均由[温州房哥]后台及其相关专家编写,仅供交流探讨之用。未经本微信公众号平台组织正式许可与授权,任何个人或组织只可原文转发,不得以任何手段或形式窃取发布。如引用刊发,须注明出自[温州房哥],且不得进行有悖原意的删节或修改。本微信公众号刊载信息内容或观点表达,并不构成对房地产投资、买卖的咨询建议。任何人因使用本微信所涉及信息、观点而导致直接或间接的投资或买卖损失,责任自负,本微信公众号所有权人不承担任何责任。
本文如有侵权或涉及版权疑问,请联系tongxj@foxmail.com,我们会尽快处理,感谢!
声明:本文由入驻焦点开放平台的作者撰写,除焦点官方账号外,观点仅代表作者本人,不代表焦点立场。
