企业丨华侨城公开发行2021年第三期15亿公司债
搜狐焦点温州站 2021-07-19 09:40:26
用手机看
扫描到手机,新闻随时看
扫一扫,用手机看文章
更加方便分享给朋友
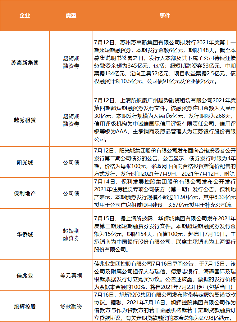
上周,房企融资类型以超短期融资券和公司债为主。其中,华侨城公开发行2021年第三期15亿公司债;保利地产拟发行11.9亿元公司债;佳兆业集团将发行2亿美元票据。
▌投融资:华侨城公开发行2021年第三期15亿公司债;万科以50.8亿元+2.5万㎡竞得佛山南海区西地块
上周,房企融资类型以超短期融资券和公司债为主。其中,华侨城公开发行2021年第三期15亿公司债;保利地产拟发行11.9亿元公司债;佳兆业集团将发行2亿美元票据。

上周,房企积极拿地,拿地城市主要集中佛山、惠州、湖州等城市。其中,万科以50.8亿元+2.5万㎡竞得佛山南海区西地块;中海6.04亿竞得惠州金山湖一宗地块;万达9.61亿竞得湖州安吉县1宗商住地。

声明:本文由入驻焦点开放平台的作者撰写,除焦点官方账号外,观点仅代表作者本人,不代表焦点立场。
