2021年城市更新发展总结与展望 ∣ 政策篇
扫描到手机,新闻随时看
扫一扫,用手机看文章
更加方便分享给朋友
2020年10月中国共产党第十九届中央委员会第五次全体会议审议通过了《中共中央关于制定国民经济和社会发展第十四个五年规划和二〇三五年远景目标的建议》,明确提出实施城市更新行动。随着“实施城市更新行动”首次写入我国五年规划,“十四五”时期以及未来一段时间,城市更新的重要性提到了少有的高度,相关政策也进入密集出台期。本文系统梳理了2021年初以来中央及地方出台的城市更新相关政策,总结了全年中央层面及地方层面城市更新政策特点,并对重点城市重点政策进行比较解读,为城市更新服务商的业务发展提供参考。
01
中央:积极稳妥实施城市更新行动
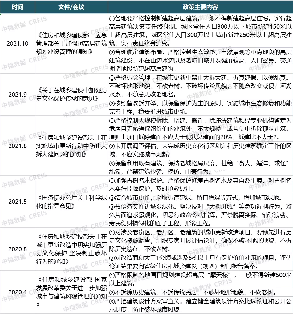
2021年以来,中央近10次表态支持城市更新或直接出台相关政策,城市更新首次被写入政府工作报告,城市更新已升级为国家战略。为了进一步推动政策落地,住建部将在21个市(区)开展排名前列批城市更新试点工作,以探索城市更新可持续模式及配套政策,积极稳妥实施城市更新行动。约束性政策方面,住建部发文管控大拆大建,严防粗放开发,城市更新政策松紧并存。
表:2021年以来中央部分城市更新政策

表:全国层面城市更新约束性政策(部分)

(一)住建部发文防止城市更新大拆大建
8月初,住建部官网公布了《关于在实施城市更新行动中防止大拆大建问题的通知(征求意见稿)》,对近期各地推动实施城市更新行动中出现的问题提出相关要求。随后,住建部正式发布《关于在实施城市更新行动中防止大拆大建问题的通知》(建科〔2021〕63号)。政策将有三方面的影响:
排名前列,将推动各地政府更加重视渐进式的更新模式。接下来制定城市更新政策、专项计划或规划的过程将更多受到此次新政的影响。各地相关政策将更加注重城市有机更新,引导企业更加关注留、改类更新,引导企业理性参与城市更新,引导企业以经营的理念参与城市更新。
第二,对地方政府、实施主体提出了新的资金平衡挑战。“原则上城市更新单元(片区)或项目内拆除建筑面积不应大于现状总建筑面积的20%”。老城区“原则上更新单元(片区)或项目内拆建比不宜大于2”。这两项指标结合起来看的话,20%的限制下,拆建比不宜大于2也就很难通过做高容积率进行平衡。20%的管控原则对地方政府提出了新的挑战,容积率约束下对企业项目的资金平衡、利润点平衡提出了更高维度的挑战。
第三,片区类、城中村更新改造的模式会更加趋向于混改模式。从单纯的拆除重建向“留-改-拆”并举转变。在更新的过程中,更加系统兼顾经济、社会、民生、人文、生态等功能优化的诉求。价值兑现的长期化也更加强调企业的经营能力。在这个过程中,对参与更新的实施主体来说,在业务方向上需要更加综合参与各类城市更新业务。在城市更新整体竞争加剧的背景下,寻找能够代表未来政策导向的新模式、新蓝海。在能力上需要强化留、改方面的综合能力和利润获取能力。

(二)住建部发文推进城市更新“留改拆”模式试点
11月4日,住建部发布《住房和城乡建设部办公厅关于开展排名前列批城市更新试点工作的通知》,北京等21个城市(区)成为首批试点。此次城市更新试点政策的出台与此前住建部《关于在实施城市更新行动中防止大拆大建问题的通知》形成呼应,政策的核心目的是要引导城市积极稳妥实施城市更新行动。
表:21个城市更新试点城市(区)

据了解,21个试点城市(区)是从年初提出申报的百余个城市中筛选出来的。从覆盖范围看,既有一二线城市,也有三四线城市;既有沿海发达城市,也有内陆欠发达城市;既有历史悠久的文化名城,也有工矿企业集中的资源型城市。随着试点的推进,我国的城市更新由此前的广东省、部分一二线城市为主,进入各地“全面开花”的阶段。
整体来看,试点城市的选择主要还是未来城市更新政策有进一步优化空间的城市,政策的影响将主要集中在城市更新发展环境的改善上。未来,在落实城市更新底线要求、坚持“留改拆”并举的基础上,21个首批试点城市(区)在政策力度层面灵活度会更高,在工作机制、实施模式、配套政策方面将营造更有利社会资本参与的机制和环境。21个首批试点城市(区)将在地方性法规、城市更新规划计划、更新项目建库、资金支持、审批流程、技术标准等方面进行探索,形成可复制经验。值得期待的是,试点城市既往城市更新改造过程中的难点痛点也将在此次探索过程中得到更好回应。截至目前,公布的21个城市更新试点地区已有十余个城市已出台城市更新管理办法或相关的方案。
在公布排名前列批城市更新试点名单后,12月住房和城乡建设部又召开城市更新试点工作视频会,视频会上,北京、重庆、南京、成都、呼和浩特、长沙、烟台、铜陵等8市政府负责同志介绍了试点工作打算和实施方案。目前,21个城市(区)只是排名前列批试点,随着试点城市取得阶段性进展后,预计将有越来越多的城市结合城市体检情况,陆续加入到第二批、第三批城市更新试点城市。
02
地方:因地制宜,鼓励社会资本参与存量更新
2021年,全国共有三十余个省市累计出台百余条城市更新相关政策。具体呈现四大特征。排名前列,出台城市以京津冀、长三角、珠三角、成渝等城市群的一二线城市为主,政策类型从实施意见、专项规划更新条例不断升级;第二,整体更加强调政企协同、市场化运作;第三,规划、土地、资金等支持性政策更加落地,确保企业有切实可行的盈利模式(规划调整更加灵活、土地政策更加市场化、融资及退出更加便利);第四,更加关注城市更新过程中历史文化的保护,整体基调由“拆改建”转变为“留改建”,留、改的盈利空间逐步扩大。
图:各地城市更新政策出台情况

(一)辽宁、深圳、上海、广州出台城市更新条例,护航城市更新
2021年,深圳、广州、上海积极推进城市更新立法。2021年3月22日,深圳市城市更新和土地整备局正式发布《深圳经济特区城市更新条例》;7月7日,广州市住房和城乡建设局于发布《广州市城市更新条例(征求意见稿)》;8月25日,经市人大常委会第三十四次会议表决通过,《上海市城市更新条例》于9月1日正式施行;2022年北京也拟审议城市更新条例。
除了城市层面,《辽宁省城市更新条例》也于12月公布,并将于明年2月1日起施行。《条例》明确,城市更新应遵循“规划引领、统筹推进,政府推动、市场运作,民生优先、节约集约,数字赋能、绿色低碳,公众参与、共建共享”的原则,优化城市更新体制机制,促进完善城市功能,改善人居环境,将城市建设重点转向以提升城市品质为主的存量提质改造。
图:深圳、广州、上海城市更新条例词频分析

表:深圳、上海、广州城市更新条例比较

(二)各地陆续发布指导文件,鼓励社会资本参与存量更新
2021年初以来,随着城市更新的不断发展,越来越多的管理办法、实施细则等政策文件陆续发布,多省市因地制宜构建城市更新顶层政策体系。广东省、佛山、厦门、徐州、长沙、福州、成都、河北、无锡、北京、重庆、贵州、广州等地先后发布城市更新实施意见、管理办法、更新导则等文件,推动城市更新的管理更加细化、专业、前瞻性。
其中,6月10日,北京发布了《关于实施城市更新行动的指导意见》,随后其配套的四个实施细则也正式发布,《意见》从总体要求、强化规划引领、主要更新方式、组织实施、配套政策、保障措施六大方面,对北京市接下来城市更新行动的实施方式做出了明确指引。(北京城市更新指导意见发布,六大看点透视新机遇)
6月18日重庆发布《重庆市城市更新管理办法》,对城市更新的内容、工作机制、规划计划等作出相关规定,并提出鼓励市场化运作的一系列大力度支持政策。(重庆发布城市更新管理办法,开启市场运作新时代)
7月5日贵州省公布《贵州省城市更新行动实施方案(送审稿)》,提出到2022年将建成一批城市更新示范项目。随后毫州、湛江、石家庄、济南、唐山、西安(城市更新透视,西安怎么做?)、沈阳、大连等多城市陆续出台城市更新实施办法或管理办法,为下一阶段的城市更新行动提供指导。
10月《石家庄市城市更新管理办法》提出城市更新五大原则,11月唐山、西安在各自的《办法》中提出了未来城市更新的整体规划、行动计划、工作机制、管理方案,12月《大连市城市更新管理暂行办法》表态城市更新应与产城融合相结合,而兰州则首提通过城市更新行动建设“精致兰州”。
总结来看,北京、成都、沈阳、兰州、西安更加强调城市有机更新,重庆鼓励市场化力度较大,广东地区的城市则以进一步完善现有政策体系为主。我国的城市更新呈现出多维价值、多元模式、多学科探索和多维度治理的新局面。
表:2021年以来重点城市城市更新指导性政策

03
政策比较:重点城市城市更新政策支持及市场机遇
鼓励社会资本参与存量更新离不开土地、资金、规划的支持。这三大方面在很大程度上决定了社会资本参与城市更新业务发展的可持续性。为了更好理解不同城市在土地出让、资金保障、规划支持方面的差异,本报告选择了北京、上海、广州、重庆、成都、天津、沈阳、西安等城市进行政策比较分析,进一步梳理各地区政策的共性及企业业务开展的机遇。

(一)基本导向比较
从基本导向来看,各地目前主要以政府推动、市场运作为主。特别是近期出台政策的城市,除了天津、西安强调政府主导之外,大部分均强调政府引导为主。未来在城市更新领域,政企协同、市场化主体参与的广度和深度都将明显较此前提升。
表:主要城市目前城市更新基本导向比较

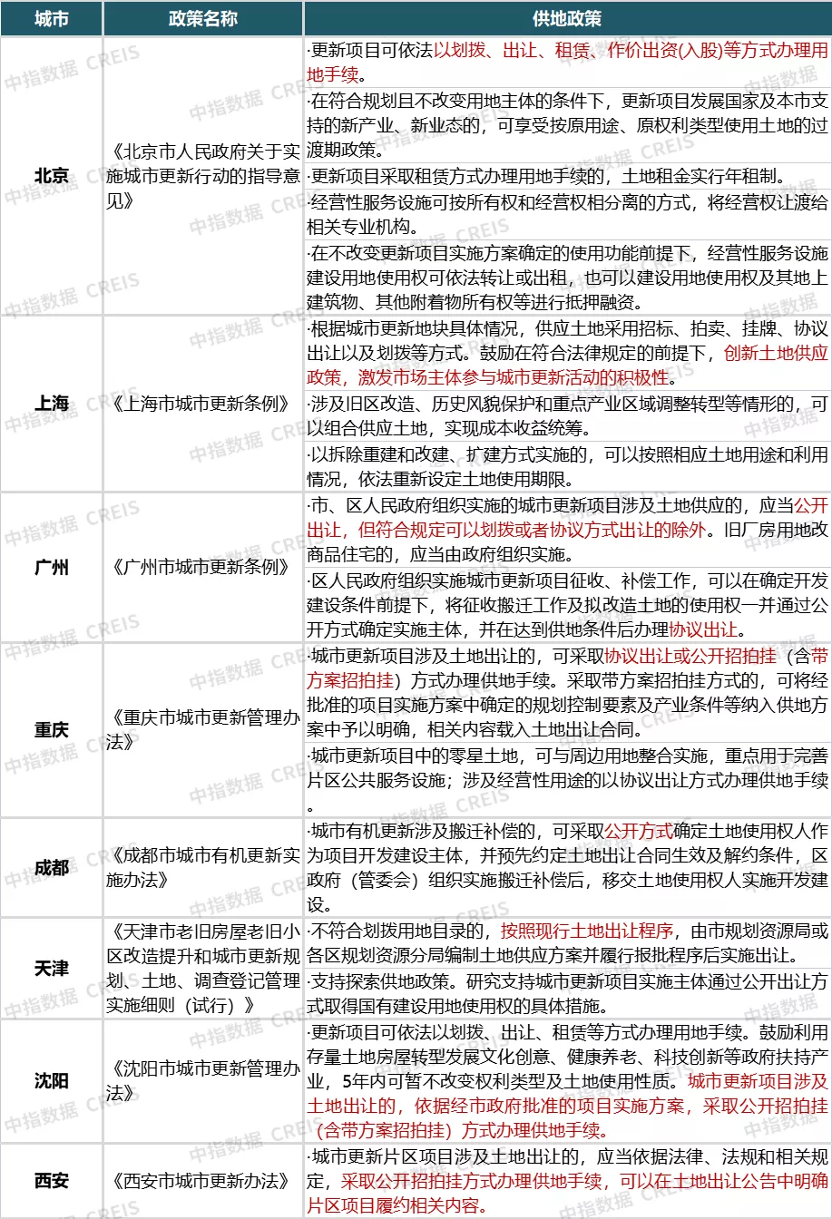
(二)供地政策比较
不同类别的城市更新对不同企业的吸引力存在差异。特别是涉及到拆除重建类的城市更新项目,后期的供地政策对参与主体的积极性有较大的影响。不同城市出台的城市更新政策差异较大。具体来看,排名前列,广州、深圳目前在供地政策上政策较为成熟,特别是在旧村改造上协议出让为主的政策能够有效激励市场主体参与,房企参与机遇较大。第二,重庆、沈阳可采取协议出让或公开招拍挂(含带方案招拍挂)方式办理供地手续,为市场主体参与更新改造提供了一定程度的激励机制,房企参与机遇较大。第三,成都、天津、西安等地在城市更新项目后续供地政策上仍以完全的公开竞争为主。
表:主要城市城市更新项目供地政策比较

(三)资金保障政策
整体来看,近期出台城市更新政策的城市在资金保障的渠道上明显呈现多元化。各地形成了包括财政安排、政策性金融、市场金融、市场化企业、产权人、政府债券、城市更新基金、国有资产注入等一系列的资金保障工具箱。同时,部分地区还对符合规定的城市更新项目给予收费减免、税收优惠、贷款贴息、标杆项目奖补,较大程度激励社会资本广泛参与城市更新。
表:主要城市目前城市更新资金保障政策比较

(四)规划支持政策
规划支持政策对综合整治类、功能改变类城市更新业务的开展尤为关键,此前许多城市更新项目无法推进的根本原因就在于规划上的政策限制,导致许多项目无法实现资金的平衡、功能的平衡。近期出台城市更新政策的城市在规划支持方面的力度明显增强。主要体现在三个方面:排名前列,围绕容积率率创新政策,例如容积率异地转移政策、提升、奖励政策;第二,支持多功能用途兼顾,例如可在商业、商务办公建筑内安排文化、体育、教育、医疗、社会福利等功能;第三,突破原有改造限制,例如允许老旧厂区对原有建筑进行隔层改造、增加连廊、电梯等配套设施。规划支持还体现在其他诸多方面,政策的核心就是为了更好盘活闲置资产,确保城市更新可持续进行。
表:主要城市目前城市更新规划支持政策比较

04
总结:机遇与挑战并存
一方面,2021年初以来,在中央城市更新战略方向之下,我国各地进入城市更新的快速发展期,各地在鼓励市场主体参与方面力度加大,相关的规划、资金支持力度不断加大,企业城市更新更新业务拓展机遇明显增加,项目改造的政策限制有所突破,未来将有更多的城市更新标杆项目出现。
另一方面,2021年中央城市更新政策也提出了“防止大拆大建”。在大的政策基调下,城市更新将逐步进入到渐进有机更新阶段,片区统筹、产业赋能、政企联动、文化保育、生态智慧是该阶段的主要特征。企业作为城市更新的重要载体,传统的城市更新业务模式也将面临转变。具体来看,将面临由传统的“开发方式”转向“经营模式”转变。原先参与城市更新的房地产企业主要是通过拆除地块进行滚动式的开发,通过销售物业的回款平衡整个项目的开发资金。新的要求下,原来的“拆迁-建设-销售”的算账逻辑、企业的实施方式也需要进行调整,才能应对由之前赚快钱的开发模式向赚慢钱、赚长期效益的经营模式转变的挑战。
-中指助力实施城市更新行动-
城市的发展正在由“增量扩张”转向“存量更新气开展城市更新已成为实现新型城镇化高质量发展的重要途径,也将成为新一轮城市竞争力打造的关键。中指研究院较早进入城市更新研究领域,2013年即与美国哥伦比亚大学联合开展城市可持续发展论坛,并实地考察了美国城市更新典型项目,2016年提出城市年轻态立项,搭建早期的城市更新相关研究理论体系。中指研究院也基于前期开展的城市更新理论和实践,较早组建城市更新研究课题组,专注于开展城市更新相关的系列专题研究和项目服务。
中指研究院“城市更新课题组”目前已为中海、先进等城市更新标杆企业提供定制化咨询服务。2020年,结合新时代中国城市更新需求,中指研究院与广东省三旧改造协会、中国人民大学城市更新研究中心、先进集团共同发起,首次发布了《2020中国城市更新评价指数(广东省)研究报告》,推动中国城市更新进入指数评价时代。
基于现有的理论和实践经验,中指研究院为广大城市更新服务商提供企业城市更新发展白皮书服务、城市更新企业策略/对标研究服务、城市更新月度/季度/年度报告服务、城市更新企业能力。此外,中指研究院积极发挥平台价值,组织开展年度城市更新论坛,构建中国城市更新行业交流平台与互动机制。
来源:中指研究院
声明:本文由入驻焦点开放平台的作者撰写,除焦点官方账号外,观点仅代表作者本人,不代表焦点立场。
