奥园拟发行18.2亿元公司债
搜狐焦点温州站 2021-07-05 15:51:37
用手机看
扫描到手机,新闻随时看
扫一扫,用手机看文章
更加方便分享给朋友
投融资:奥园拟发行18.2亿元公司债;中海56亿元摘得佛山美的大道站TOD地块。
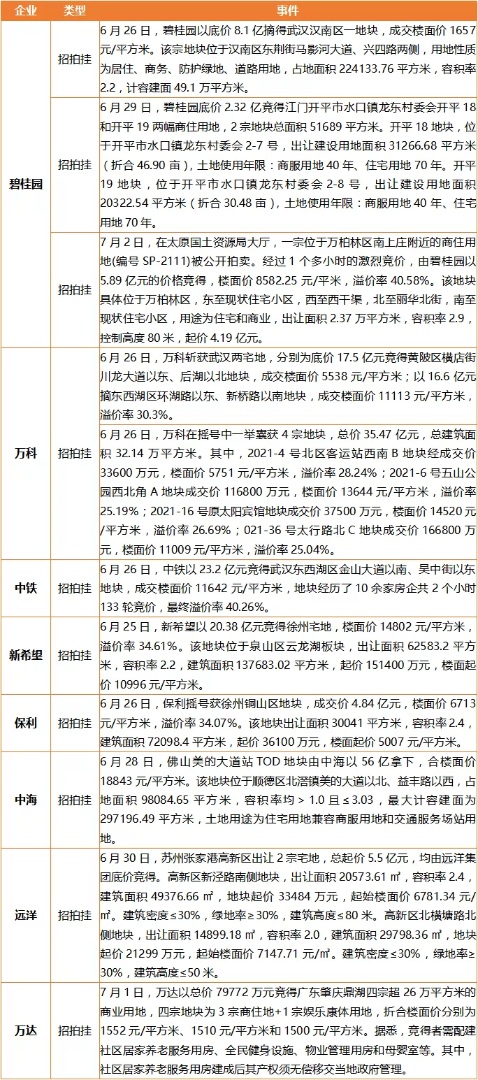
▌投融资:奥园拟发行18.2亿元公司债;中海56亿元摘得佛山美的大道站TOD地块
上周,房企融资类型以公司债和短期融资券为主。其中,奥园拟发行18.2亿元公司债;融信拟发行21.41亿元公司债;越秀集团拟发行10亿元超短期融资券。

上周,房企积极拿地,拿地城市主要集中武汉、徐州、佛山等城市。其中,万科34亿元斩获武汉两宅地;中铁23.2亿元竞得武汉东西湖区地块;万科摇中徐州4宗地块,成交总价35.47亿元;中海56亿元摘得佛山美的大道站TOD地块。

声明:本文由入驻焦点开放平台的作者撰写,除焦点官方账号外,观点仅代表作者本人,不代表焦点立场。
