苍南农商银行4宗违法被罚120万 个人贷款流入房地产等
搜狐焦点温州站 2022-06-08 16:35:03
用手机看
扫描到手机,新闻随时看
扫一扫,用手机看文章
更加方便分享给朋友
中国经济网北京6月8日讯银保监会网站今日披露的温州监管分局行政处罚信息公开表(温银保监罚决字〔2022〕8号)显示,苍南农商银行存在如下主要违法违规事实:流动资金贷款被用于固定资产项目建设;个人贷款资金违规流…
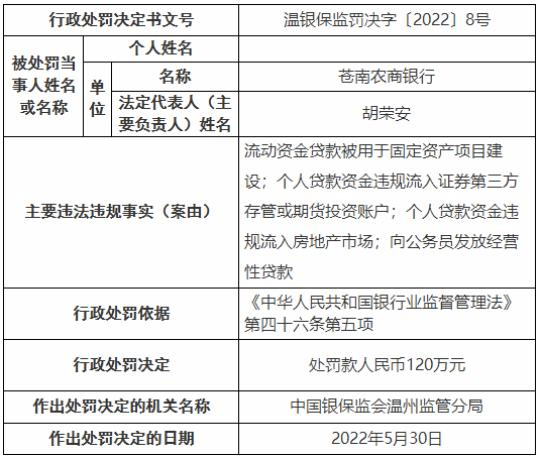
中国经济网北京6月8日讯 银保监会网站今日披露的温州监管分局行政处罚信息公开表(温银保监罚决字〔2022〕8号)显示,苍南农商银行存在如下主要违法违规事实:流动资金贷款被用于固定资产项目建设;个人贷款资金违规流入证券第三方存管或期货投资账户;个人贷款资金违规流入房地产市场;向公务员发放经营性贷款。
银保监会温州监管分局依据《中华人民共和国银行业监督管理法》第四十六条第五项,对苍南农商银行处罚款人民币120万元。
《中华人民共和国银行业监督管理法》第四十六条第五项规定:
银行业金融机构有下列情形之一,由国务院银行业监督管理机构责令改正,并处二十万元以上五十万元以下罚款;情节特别严重或者逾期不改正的,可以责令停业整顿或者吊销其经营许可证;构成犯罪的,依法追究刑事责任:
(五)严重违反审慎经营规则的
以下为处罚原文:

文章转载自:中国青年网
声明:本文由入驻焦点开放平台的作者撰写,除焦点官方账号外,观点仅代表作者本人,不代表焦点立场。
